為降低新型冠狀病毒的擴散風險,香港特別行政區(qū)政府公司注冊處與稅務局在近日對3月23日起提供的公共服務內容做了如下安排:
公司註冊處公共服務最新安排
公司註冊處三月二十二日宣布,該處由三月二十三日起將在每周的每個工作日提供有限度櫃臺服務,接收以印本形式交付的文件,以及讓客戶領取成立公司的註冊證明書。

由明日起,公司註冊處提供有限度服務的辦公時間如下:
金鐘道政府合署14樓公眾服務大堂及九龍灣「一號九龍」12樓
星期一至五
上午九時三十分至下午四時
公告的詳情請參考官網:
https://www.cr.gov.hk/tc/home/index.htm
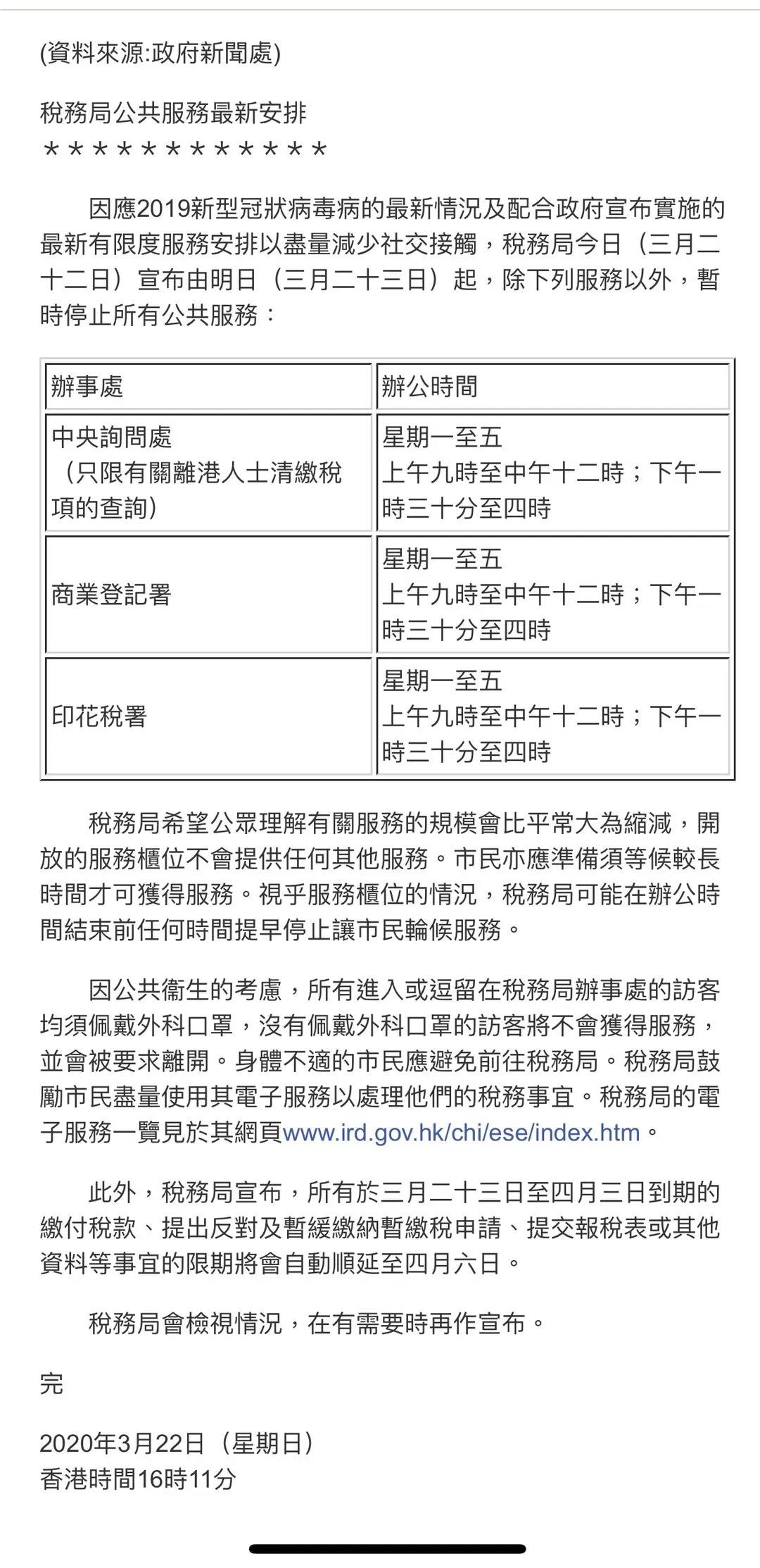
香港稅務局公共服務最新安排
稅務局三月二十二日宣布由三月二十三日起,除下列服務以外,暫時停止所有公共服務:
此外,稅務局宣布,所有於三月二十三日至四月三日到期的繳付稅款、提出反對及暫緩繳納暫繳稅申請、提交報稅表或其他資料等事宜的限期將會自動順延至四月六日。
詳情如下:

卓信溫馨提示
當前,香港業(yè)務辦理會有一定延遲,請各位客戶予以諒解,非常感謝。關于業(yè)務方面咨詢,我們將全天在線為您服務,同時也會確保所有客戶各項事務的正常申報工作。
小編也建議各位客戶盡早安排業(yè)務,方便我們第一時間遞交文件,以免耽誤您的寶貴時間。
